怀孕7个半月,还要做几次产检?有什么注意事项?
怀孕7个半月还要做几次产检?
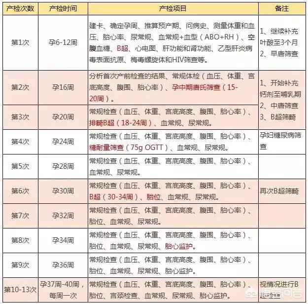
怀孕7个半月 , 已经是孕晚期的第30周 。 正常来说孕28周开始 , 每2周就要做1次产检;到孕36周之后 , 每周都要检查一次 。 这样算下来的话 , 从怀孕7个半月到孕产期 , 孕妈至少还要做8次产检 。
----怀孕7个半月 , 还要做几次产检?有什么注意事项?//---- http:// //
孕妈肚子胀胀的是怎么回事?
怀孕30周 , 胎儿身长44厘米 , 体重约1500克 。 此时妈妈的子宫尺测宫高 , 平均在27.5厘米左右 , 宫底位于脐剑之间 。
胎儿体型增大了 , 妈妈的胃肠道受到挤压 , 因此孕妈就会有肚子胀胀的感觉 。 不过再过几周宝宝就入盆了 , 胎头下降了胎动就会减少 , 这样孕妈胀肚的症状就会减轻 , 食欲也有好转 , 呼吸也变得顺畅起来 。
----怀孕7个半月 , 还要做几次产检?有什么注意事项?//---- http:// //
怀孕7个半月之后要注意哪些事项?
1 , 按时产检:尤其是要做30~32周要做孕期水肿或产前子痫检查;怀孕36周要做胎心监护;怀孕38周做内检评估分娩方式 。 这几项产检都是非常重要的 。
2 , 坚持补钙:孕妈要注意坚持每天补钙 , 建议一直补到怀孕36周 。 这个阶段孕妈每天对钙的需求是1200~1500mg , 每天500~600ml牛奶 , 早晚各一杯 , 既能补钙又能促进睡眠 。
- 芝麻关门:影响儿童体态的7个不良姿势 由此带来的这些影响不可忽视
- 「怀孕学堂」孕妇洗澡要注意哪些 牢记三个事项
- #全知社会#婴儿出生半月多一家三口被确诊 母亲先治愈出院
- 『90育儿』原创7个月大的宝宝窒息而亡,别让孩子经常这样睡觉,否则后果严重
- #儿科医生鲍秀兰#45岁男子娶了一对“连体姐妹”,婚后怀孕,生下的孩子是这个样子
- 【广西微视界】7个月女婴高位截肢,她本不该伤得这么重,父母的无知害了她
- 长脖子爸比■原创宝宝智力跟出生季节有关!想生聪明宝宝,这两个月怀孕最好!
- 「母婴频道.」谁再和你说怀孕不能化妆,就把这这些丢给他看!
- 「育儿大表姐」什么是胎毒,为什么怀孕还会产生胎毒,知道原因,很心疼胎宝宝
- 「孕育岛」原创怀孕期间出现这些状况,表明营养不良,时间长了会影响宝宝发育
