宝宝红疹一直不好,该看看你家的洗衣液了
提示您本文原始标题是:宝宝红疹一直不好 , 该看看你家的洗衣液了
生了孩子以后 , 有一件让无数妈妈们头痛的任务以指数倍增长 , 那就是——洗!衣!服!
拉了 , 衣服要洗!吐了 , 衣服要洗!等到会爬会走了 , 每天更是要洗洗洗...
---- 宝宝红疹一直不好 , 该看看你家的洗衣液了 //---- http:// //
洗衣液稍微弄不好 , 宝宝不但会起红疹 , 还伤老母亲的嫩手 。
什么样的洗衣液又安全、洗的又干净呢?
这次我们买了某东上销量较高的十款儿童洗衣液进行测评 , 快来跟我们一起洗衣服吧!
---- 宝宝红疹一直不好 , 该看看你家的洗衣液了 //---- http:// //
---- 宝宝红疹一直不好 , 该看看你家的洗衣液了 //---- http:// //
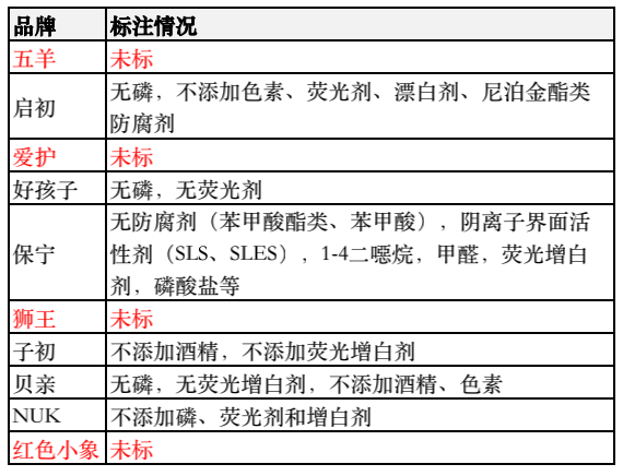
“葫芦”里到底装了啥?
目前很多国家并没有强制对洗衣液进行“全成分标识” , 尤其是亚洲的品牌 , 所以大部分洗衣液都只是标明了主要成分 。
一些容易致敏的成分(如表面活性剂、防腐剂、香料等)往往都含糊其辞 。
---- 宝宝红疹一直不好 , 该看看你家的洗衣液了 //---- http:// //
但是有的洗衣液会特别标明不含某某成分 , 一般情况来说 , 敢于标出来肯定是比不标出来靠谱的 。
10款洗衣液标识情况
▼
---- 宝宝红疹一直不好 , 该看看你家的洗衣液了 //---- http:// //
荧光剂你说不含就不含吗?
洗衣液中最让大家敏感的就是荧光增白剂了 , 荧光增白剂可以让衣物更加鲜艳 。
适当的荧光剂是可以放心使用的 , 但是如果荧光剂添加过量 , 会对宝宝身体产生危害 , 宝妈们要谨慎购买!
在我们购买的10款洗衣液中 , 有6款都声明自己不含有荧光增白剂 , 结果究竟如何 , 让我们来“照一照”!
---- 宝宝红疹一直不好 , 该看看你家的洗衣液了 //---- http:// //
我们分别用紫光灯照射10款洗衣液 , 并将其与清水对比 , 结果出人意料!
在紫外线照射下 , 荧光增白剂会自动现形 , 呈现出蓝色 。 颜色越深 , 说明荧光剂含量越多 。
---- 宝宝红疹一直不好 , 该看看你家的洗衣液了 //---- http:// //
可以看到除了保宁、狮王和贝亲有比较明显的蓝色荧光反应 , 其他洗衣液表现相对较好 。
但是!!!保宁和贝亲明明标注了不含荧光增白剂!???
---- 宝宝红疹一直不好 , 该看看你家的洗衣液了 //---- http:// //
不过用紫外光测荧光剂这种操作还是存在争议的 , 介意的妈妈们可以谨慎选择!
仔细呵护老母亲的一双手
很多老母亲会选择手洗宝宝的衣服 , 这时选一款温和的洗衣液就相当的重要 。
我们的皮肤呈弱酸性 , pH值约为4.5-6.5 , 如果想要手洗衣服 , 洗衣液的pH值越接近于皮肤越好 。
一般洗衣液的行业标准为pH≤10.5 , 但是我们还是带着严苛的标准给妈妈们选出手洗更加安全的洗衣液 。
---- 宝宝红疹一直不好 , 该看看你家的洗衣液了 //---- http:// //
然而pH检测结果却不乐观 , 只有五羊和保宁的pH值小于7 。
启初、好孩子、红色小象的pH值高达8以上!
使用这三款洗衣液的妈妈建议放弃手洗 , 保护好自己的双手也很重要 。
洗不干净还叫什么洗衣液
洗衣液最主要的功能当然是去污了 , 所以我们现在开始洗洗洗...
---- 宝宝红疹一直不好 , 该看看你家的洗衣液了 //---- http:// //
我们选择了一件白色T恤衫 , 剪成10个差不多大小的方块 。
---- 宝宝红疹一直不好 , 该看看你家的洗衣液了 //---- http:// //
分别涂上红色火龙果汁、巧克力渍和白板笔 , 用等量的洗衣液进行手洗 , 观察清洗效果 。
---- 宝宝红疹一直不好 , 该看看你家的洗衣液了 //---- http:// //
---- 宝宝红疹一直不好 , 该看看你家的洗衣液了 //---- http:// //
结果可以看到 , 10款洗衣液清洁能力差别并不是很大 , 所有的洗衣液都能轻松的洗掉火龙果汁和巧克力渍 , 对白板笔却无能为力 。
不过从笔迹深浅可以看出 , 保宁、红色小象和五羊的清洁能力稍强 。
衣服香喷喷 , 宝宝心情好
最后香味测评不能少 , 宝宝树评测天团又一次冒着嗅觉失灵的风险 , 对着10款洗衣液进行暴风吸入 , 给出了香味评价 。
测评原则:香味温和无刺激
---- 宝宝红疹一直不好 , 该看看你家的洗衣液了 //---- http:// //
经过嗅觉检测 , 德国NUK、好孩子、红色小象高位胜出!
颁奖时间
一周一度的颁奖时间到了 , 下面奉上两款推荐 。
---- 宝宝红疹一直不好 , 该看看你家的洗衣液了 //---- http:// //
宝妈们
你们选洗衣液的时候最注重哪些方面呢?
欢迎留言分享
总策划:张逢
编辑:晴酱
视觉:晴酱
- 「母婴和育儿」原创宝宝鼻腔深处有鼻屎,尝试各种方法后,最后这样做成功了
- 「母婴和育儿」原创宝宝和大人睡?给宝宝睡婴儿床?到底哪个选择才是对的?
- 【小思妈妈营养餐】脆到开口跪,真鱼真虾,宝宝吃多少都放心!
- 晓露爸爸@原创“红脸宝宝”火了,两个脸蛋红的像苹果,网友:不会是喝奶喝醉了吧
- #宝宝树#疫情下的新生宝宝:出生14天吸引百万粉丝,笑一下400万人点赞~
- #萌宠治愈师#宝宝哭了柴犬马上跑过来看,头却卡在了栏杆中,狗:可望而不可及
- #宝宝呵护#宝宝晚上老是翻身睡不好,其实是身体里缺这个!
- 【鲲鹏创意气球】宝宝宴现场气球如何布置
- 「长脖子爸比」宝宝出生后医院为啥要留下一个脚印?医生可能不会说,但你要清楚
- 佳林母婴大世界■宝宝为什么晚上睡不稳觉?
